网站首页
您好,欢迎来到新晟!
全部服务分类
香港公司注册
香港公司注册
香港年审费用
内地在香港注册
香港公司的优势
香港公司零报税
注册公司流程
注册香港公司
注册香港商标
香港公司开户
香港公司开户
香港开户全攻略
重要控制人登记
香港年审很重要
东亚银行开户表
东亚银行重要性
外贸收款首选择
香港报税审计
香港报税审计
香港公司的审计
公司审计重要性
公司的税务规划
香港公司不年审
海外公司注册
海外公司注册
香港持续封关,外贸企业
注册迪拜公司前准备工作
注册迪拜公司费用明细_海
设立迪拜离岸公司注册的
注册迪拜公司详细流程_注
注册迪拜公司条件_海外快
注册迪拜公司需提交的文
注册迪拜公司的优势_海外
首页
香港公司注册
香港银行开户
香港报税审计
海外公司注册
新闻资讯
关于我们
联系我们
主页
>
新闻资讯
>
知识产权
>
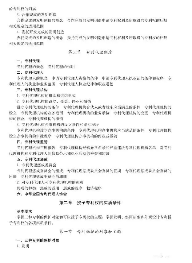
《2017全国专利代理人资格考试大纲》(精选)
新晟 / 2018-09-28
上一篇:
如何保护商标专用权
下一篇:
创新新引擎、提质增效新法宝,这个秘密武器正
文章分类
公司动态
国内热点
香港资讯
会计资讯
老板攻略
公司必备
知识产权
新晟周刊
投资移民
国际游学
夏令营
常见问题
联系我们
专业顾问在线解答
免费热线
0755-82557139
15814799147
公众号
新晟官方微信
返回顶部
友情链接:
犀牛云链
|
济南商标代理
|
东莞商标代理
|
北京公司注册
|
香港公司审计
|
海外公司注册
|
ISO认证
|
银川代办公司
|
东莞公司注册
|
香港公司注册
|
上海公司注册代理
|
代理做账
|
常熟注册公司
|
高速公路施工资质
|
上海注册公司
|
香港公司注册
|
徐州代理记账
|
东莞公司注册
|
香港公司报税
|
惠阳代理记账
|