新晟 / 2018-09-28


对于有自己注册商标的人来说,商标注册申请书并不陌生;而对于那些刚刚接触商标,正准备注册商标的人来说,填写商标注册申请书是必不可少的一个环节,看着商标申请书你可能会一脸懵逼,不知道该如何填写!
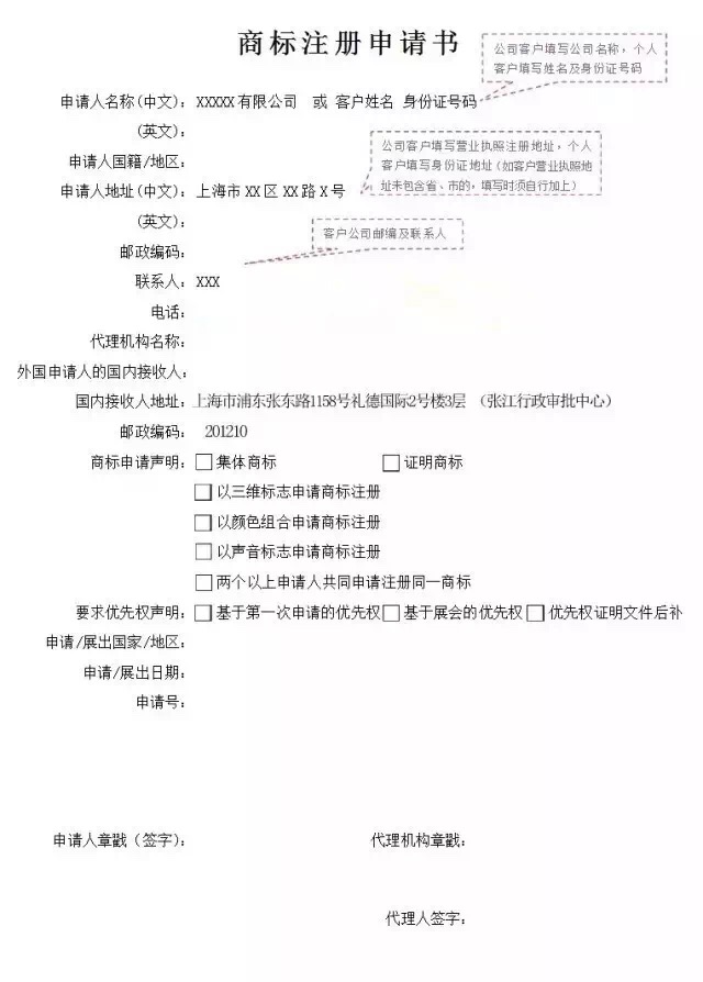
商标注册申请书填写要求
1、“申请人名称”栏的填写
企业:填写企业名称,注意须与主体(身份)证明文件登记的名称保持一致。
个人:姓名+身份证号码
外国申请人应当同时填写中文名称和英文名称。
2、“申请人国籍/地区” 栏的填写
国内申请人不填写此栏;外国及港澳台地区申请人应规范正确地填写国籍或地区。
3、“申请人地址”栏的填写
企业:填写营业执照注册地址;
个人:身份证地址或通讯地址均可。
4、“代理机构名称”栏的填写
代理机构名称应当与所加盖的代理机构章戳保持一致。
5、“外国申请人的国内接收人、 国内接收人地址、 邮编”栏的填写
“外国申请人的国内接收人”、“国内接收人地址”、“邮政编码”栏供外国申请人填写。外国申请人应当在申请书中指定国内接收人负责接收商标局、商标评审委员会后继商标业务的法律文件。国内接收人地址应当冠以省、市、县等行政区划详细填写。
国内申请人不填写此栏。
6、“商标申请声明”栏
申请注册集体商标、证明商标的,以三维标志、颜色组合、声音标志申请商标注册的,两个以上申请人共同申请注册同一商标的,应当在本栏声明。申请人应当按照申请内容进行选择,并附送相关文件。
7、“要求优先权声明”栏
《商标法》第二十五条规定,商标注册申请人自其商标在外国第一次提出商标注册申请之日起六个月内,又在中国就相同商品以同一商标提出商标注册申请的,依照该外国同中国签订的协议或者共同参加的国际条约,或者按照相互承认优先权的原则,可以享有优先权。
申请人依据《商标法》第二十五条要求优先权的,选择“基于第一次申请的优先权”,并填写“申请/展出国家/地区”、“申请/展出日期”、“申请号”栏。申请人应当同时提交优先权证明文件(包括原件和中文译文);优先权证明文件不能同时提交的,应当选择“优先权证明文件后补”,并自申请日起三个月内提交。未提出书面声明或者逾期未提交优先权证明文件的,视为未要求优先权。
优先权证明文件是指申请人提交的第一次提出商标注册申请文件的副本,该副本应当经受理该申请的商标主管机关证明,并注明申请日期和申请号。
台湾地区申请人办理商标注册申请并要求台湾地区优先权时,应当使用《商标注册申请书(台湾地区申请人专用)》。
8、“章戳及签字”
申请书需要加盖的章戳都应该是公章; 申请人及代理机构的公章应盖在相应的位置上, 所盖公章确保清晰、 完整且不得覆盖申请书中所填写的文字。
9、“商标图样框”
商标图样应当清晰、完整且对比度分明。以颜色组合或指定颜色图样申请的, 应当提交着色图样, 并提交1份黑白墨稿; 不指定颜色的, 应当提交黑白图样。
10、“商标说明”栏
申请人应当根据实际情况填写。以三维标志、声音标志申请商标注册的,应当说明商标使用方式。以颜色组合申请商标注册的,应当提交文字说明,注明色标,并说明商标使用方式。商标为外文或者包含外文的,应当说明含义。自然人将自己的肖像作为商标图样进行注册申请应当予以说明。申请人将他人肖像作为商标图样进行注册申请应当予以说明,附送肖像人的声明书。
申请人认为需要说明的其他事项,也可以在此栏予以说明。
11、“类别、 商品/服务项目”栏
商标注册申请人可以通过一份申请就多个类别的商品申请注册同一商标。申请人应按《类似商品和服务项目区分表》填写类别、商品/服务项目名称。商品/服务项目应按类别对应填写,每个类别的项目前应分别标明顺序号。类别和商品/服务项目填写不下的,可按本申请书的格式填写在附页上。全部类别和项目填写完毕后应当注明“截止”字样。
《商标注册申请书》中的商品/服务一栏应当填写具体的商品/服务名称(如《类似商品和服务区分表》中编码为6位数字的项目名称),不能填写类别标题和类似群名称(编码为4位数字的)。
新晟集团是专注香港、BVI、英国、美国、开曼、澳门、新加坡等166个国家工商注册、年审、做账审计、商标注册、条形码、许可证、国际游学、投资移民等高端商务服务提供商!