香港银行开户应该怎么选择?

新晟 / 2020-04-20

由于政治和经济的原因,国内外的资金往来其实是受到很多限制的,所以很过国内的投资者都希望拥有一张可以作为资金出入桥梁的香港银行卡。

而且,香港银行卡的作用远不止如此:
1.续缴香港保费和理赔。虽说开设香港银行账户不是买香港保险的必备条件,也不是理赔的唯一选择方式(电汇、支票也可以的),但是有香港账户会方便很多。
2.内地外汇管制有加紧趋势,而香港的银行账户不受国内管制,可以自由收取外币。
3.对人民币进一步贬值的担忧,可把香港账户作为一个避风港。
香港银行开户被拒了?看看这些成功经历!
首先,离岸账户不一定非要到香港,很多内地银行在香港也有开设分行,在内地做见证开户也是可以的,不过每个城市的开户要求都不一样,相对来说广东地区的开户条件会相对低一点!

原因有三:
1.资金门槛不高,大多1万元就能开个综合理财账户
2.无需亲赴香港,网点众多
3.网上银行、手机银行等互联网体验棒棒的

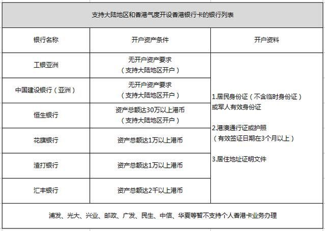
目前可以在大陆或香港开卡的银行可以详见下表:
香港银行开户
香港银行开户必带资料一般在内地办理银行卡,通常只需要一张身份证就ok的。但是,在香港银行办卡时候,银行经常会有如下要求:
1.距离签注过期还有6个月以上的港澳通行证或护照;
2.有效期3个月内的居住地址住址证明文件,简称“地址证明”;
3.开户足够的金额,有些银行要求存入一定金额的港币。
还有最重要的一点,一定要弄清楚银行要求的地址证明到底是什么东西。从字面上看,地址证明就是一份证明你现在居住地址的凭证,可以是居住证,水电缴费单,网络账单或者银行卡账单。但是,有了以上证明就一定能开通账户吗?其实不一定,因为不同银行和城市的要求是不一样的,为了避免开户失败,一定要提前跟开户网点确认好,否则一旦开户失败还会影响到下一次的办理。只要资料准备齐全,开户的过程就会顺利很多。


 
————————————————————————
图文综合来源于:网络,版权归原作者所有
如有侵权,请联系删除
- THE END -
友情链接: 犀牛云链 | 济南商标代理 | 东莞商标代理 | 北京公司注册 | 香港公司审计 | 海外公司注册 | ISO认证 | 银川代办公司 | 东莞公司注册 | 香港公司注册 | 上海公司注册代理 | 代理做账 | 常熟注册公司 | 高速公路施工资质 | 上海注册公司 | 香港公司注册 | 徐州代理记账 | 东莞公司注册 | 香港公司报税 | 惠阳代理记账 |